由于历史原因,我国东面的那个半岛一直处于分裂状态,北面称南面为南朝鲜,而南面反过来称北面为北韩。我国则按照它们的中文自称,分别称之为朝鲜、韩国。不过朝鲜和韩国的英语通称却是一样的:Korea。半岛的英文名同样称为Korean Peninsula。其余诸如法语、德语、西班牙语、希腊语、俄语等,虽然写法不同,但读音与英语高度一致。这些称呼通通源自于一个历史名词——高丽。
众所周知,半岛地区的“高丽”一称得名于10-14世纪的高丽王朝。然而国内史籍记载,早在隋唐时期,隋炀帝、唐太宗都曾多次出兵征讨高丽。相信看到这里,一定会有人大声反驳:“隋唐皇帝亲征的是‘高句丽’,而不是‘高丽’!”别急,且听阿越将“高句丽”与“高丽”的前世今生细细道来。
高句丽建国史
首先要明确一点,历史上存在两个高丽,一个是位于中国东北的少数民族政权,建立者是扶余人朱蒙,也就是我们常说的高句丽;另一个是半岛历史上的第二个王朝,建立者是出自三韩的新罗人王建。两者之间的关系,如同被称为前魏的曹魏与被称为后魏的北魏一般,只是所用了同一个国号,而非如同东西汉那样一脉相承。
高句丽,又称高句骊,句骊。汉元帝建昭二年(前37年),扶余桂娄部人朱蒙在纥升骨城(今辽宁桓仁)建国,国号“卒本扶余”。新莽始建国四年(12年),王莽征调位于玄菟郡高勾骊县的句骊部军队攻打匈奴,结果当地人不肯出征,为此诛杀了句骊侯驺,引起当地内乱。天凤元年(14年),卒本扶余趁机兼并了句骊部,借用其名,改国号为“高句丽”,成为获得朝廷正式承认的高句骊侯。
在更名前的西汉元始三年(3年),卒本扶余由纥升骨城迁都位于今吉林省集安市的国内城。国内城地理位置优越,本身位于鸭绿江中游右岸的通沟平原之上,北侧的丸都山上又修筑有军事卫城丸都山城,形成复合式都城的格局。是故此后400多年中,国内城一直是高句丽的政治、经济和文化中心。
建武八年(公元32年),高句骊开始称王,遣使朝贡,新生的东汉王朝承认高句骊国的政治地位。东汉中期以前,高句丽的政治地位与后世的土司相类似,属于玄菟郡治下带有自治性质的半独立政权,玄菟郡太守对其又行政管理权与军事征调权。
东汉中后期,因内乱不断对外掌控力削弱,高句丽乘势而起,开始蚕食玄菟郡,甚至屡次袭边,兼并玄菟郡位于辽东长城之内的辖地。
![]()
出来混总是要还的。汉末割据辽东的公孙度家族,屡次兴兵征讨高句丽,将其置于自己的掌控之下。
由于长期的战乱,玄菟、辽东等地的汉族人口大减,以至于出现了势力真空。因此当景初二年(238年),高句丽配合曹魏攻灭公孙渊的燕国政权后,趁机发难,开始侵扰边境,蚕食曹魏领土。正始年间(240年—249年),曹魏大将毌丘俭两次率军征讨高句丽,摧毁国内城及丸都城,追击高句丽东川王至今俄罗斯滨海地区的临海问岛(一说北海道岛),方才罢休。经此打击,高句丽名存实亡,领土悉数并入玄菟郡。
直到70年后,高句丽趁中原长期战乱之机,才得以缓过劲来,重建丸都山城,并重新开始袭击辽东、乐浪、玄菟等郡,最终在南北朝时期占据整个辽东和朝鲜四郡地区。
南朝宋元嘉四年(427年)高丽,为对付位于半岛南部的新罗和百济,高句丽由国内城迁都平壤。
从高句丽到高丽
南北朝时期,高句丽改国号为“高丽”。“高丽”之名出现于何时,改名的原因是因为对“高句丽”的自我简称,还是因中原王朝的册封,都以无从考证。更名时间也有有4世纪末、5世纪初、5世纪末等多种说法。
成书于萧梁的《宋书》,成书于北齐时期的《魏书》,成书于唐代的《梁书》诸国列传中作“高句骊(丽)传”;成书于萧梁的《南齐书》,及成书于唐代的《周书》、《北史》,则作“高丽传”;《南史》的传记名作“高句丽传”,内容却称“高丽”。同时《梁书》、《魏书》除本传外,其余部分也和南北朝时期各朝正史一样多称“高丽”。唯独《宋书》在本传之外兼用“高句骊”与“高丽”,但同样以“高丽”为主。
晋安帝义熙九年(413年),高琏被东晋册封为“使持节、都督营州诸军事、征东将军、高句骊王、乐浪公” (《宋书·高句骊传》)。因此永初元年(420年),宋武帝刘裕代晋称帝后,加封“征东将军高句骊王高琏进号征东大将军”(《宋书·本纪第三》)。宋少帝刘义符景平元年(423年),“高丽国遣使朝贡”(《宋书·少帝本纪》),这是“高丽”一词始见于史籍,此后本纪部分都以“高丽”相称。

北魏与高句丽的交往始于太延元年(435年),《魏书·高句丽传》记载:“世祖时,钊曾孙琏始遣使者安东奉表贡方物,并请国讳。”
从这其中我们可以看出,高句丽虽然保持着独立状态,但作为中原王朝的藩属国,其“国讳”,也就是正式国号,是由中原王朝册封而来。南北朝时期,对高句丽的册封,南朝要早于北朝,刘宋自建立起,就承袭东晋的仪制,对高句丽进行册封,从宋武帝时期开始皆册封其为“高句骊王”。
直到宋孝武帝刘骏在位期间才发生了改变。大明七年(463年),刘宋再次对高句丽王高琏进行加封,《宋书·孝武帝本纪》对此的记载为“征东大将军高丽王高琏进号车骑大将军、开府仪同三司”;而《宋书·高句骊传》的记载则是由“使持节、散骑常侍、督平营二州诸军事、征东大将军、高句骊王、乐浪公琏”,晋封“车骑大将军、开府仪同三司,持节、常侍、都督、王、公如故。”
读到此处,可能有看官又要说了,这种记载必然要以其本传为准。何况天监元年(502年),梁武帝代齐称帝后,册封高琏之孙高云时用词为“车骑将军高句骊王高云进号车骑大将军”(《梁书·本纪第二》)。
不过阿越认为事情可能要复杂的多,因为南齐对高句丽的册封,用词是“高丽”而非“高句骊”。比如齐高帝建元二年(480年,本传作元年),“进高丽王乐浪公高琏号骠骑大将军”(《南齐书·高帝本纪下》);郁林王萧昭业隆昌元年(494年)册封高云为“使持节、散骑常侍、都督营平二州诸军事、征东大将军、高丽王、乐浪公”(《南齐书·高丽传》)。
也就是说南齐时期,南朝已经使用“高丽”作为高句丽的国号了。且从出土文物来看,这一时期高句丽国内也已经以“高丽”自称。
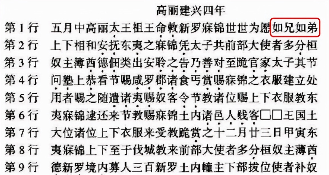
1979年,韩国忠清北道中原郡立石村出土一方石碑,学者们对这方长满青苔的石碑进行清理识读之后,发现这居然是高句丽时期的汉隶碑。碑文抬头为“高丽建兴四年”,正文第一行为“五月中,高丽大王祖王命赦新罗寐锦,世世为愿如兄如弟。”

“建兴”是高句丽对内使用的年号,结合其他出土文物推断,建兴四年为475年,即长寿王高琏在位期间。也就是说高句丽早在刘宋末年就已经自称“高丽”了。
天监七年(509年),萧梁建国仅仅七年之后,萧梁对高句丽册封诏书内容为:“高骊王乐浪郡公云,乃诚款著,贡驿相寻,宜隆秩命,式弘朝典。可抚东大将军、开府仪同三司,持节、常侍、都督、王并如故。”(《梁书·高句骊传》)此后南朝对高句丽的册封基本用“高丽”为号。
故此在阿越看来,南朝能可能在刘宋末期就已经对高句丽以“高丽”相称了,只不过其后40余年间,有所反复。至于高句丽国内,可能更早就已经在自称“高丽”。
北朝在正式文书中对高句丽国号更改则要晚的多,北魏、东魏时期皆以“高句骊”相称,直到北齐立国,才发生变化。天保元年(550年)北齐文宣帝高洋册封“散骑常侍、车骑将军、领东夷校尉、辽东郡开国公、高丽王成为使持节、侍中、骠骑大将军、领护东夷校尉,王、公如故”(《北齐书·帝纪第四》)。此后才以高丽相称。
也就是说,高句丽国号自一世纪初由“卒本扶余”变更为“高句丽”后,在南北朝时期经过百余年“高句丽”、“高丽”混用,最终在南北朝后期正式定国号为“高丽”。此后直到总章元年(668年)唐军剿灭高句丽,这百余年中,都以高丽为名。其在《隋书》、《旧唐书》、《新唐书》等史籍中的本传,都称之为《高丽传》。是故隋炀帝、唐太宗屡次征讨的高丽,就是我们平常所说的高句丽。
两个高丽的关系
高句丽灭亡后,其国民一部分被唐朝内迁,最终汉化融入汉族之中;一部分和之前臣属他们的粟末靺鞨人合流,后来在唐玄宗时期建立了渤海国政权,并占据了原属高句丽的大部分地区;另有一小部分南迁,成为三韩人建立的统一王朝新罗的臣民。
九世纪末,新罗王朝因内乱崩溃,国境被一分为三。新罗将领甄萱所建的百济(史称后百济),新罗王室成员弓裔所建的高丽(史称后高句丽,之后又改国号为摩震、泰封),与新罗并立。

918年,弓裔的统治被部将王建推翻。王建随即登基称王,定国号为高丽。936年,经过近二十年的征战,王建重新完成统一,并于长兴四年(933年),被后唐册封为“高丽国王”。
高句丽出自扶余,而朝鲜的高丽王朝为半岛南部的三韩人所建,二者既不是同一族属,也非前后继承关系,可是说是风马牛不相及的两个国度。高句丽这个“高丽”,与朝鲜的高丽王朝,就如同曹魏与北魏之间的关系,两者除了国号之外,再无关联。历史学家为了区分这两个国家,分别以其王室的姓氏称呼高句丽为高氏高丽,高丽王朝为王氏高丽。
可这并不能妨碍高丽王朝傍大户的决心。高丽王朝建国时,我国正处于五代十国时期,双方的陆路交通被契丹人建立的辽国阻隔,对半岛情况不甚了解,不清楚这两个政权之间并无直接关系。王氏高丽利用这一点,在遣使朝贡时表示自己为高氏高丽的继承者,称高氏高丽被唐王朝灭亡后,其遗民历经坎坷终于复建高丽。后唐以后各朝都信了它的鬼,并且越传越邪乎。
成书于宋太祖时期是《旧五代史》,虽然搞混了高氏高丽与王氏高丽的传承关系,但对高氏高丽的记载大致还是正确的:“高丽,本扶余之别种。其国都平壤城,即汉乐浪郡之故地……其王以白罗为冠,白皮小带,咸以金饰。唐贞观末,太宗伐之高丽,不能下。至总章初,高宗命李勣率军征之,遂拔其城,分其地为郡县。及唐之末年,中原多事,其国遂自立君长,前王姓高氏。唐同光、天成中,累遣使朝贡。”(《旧五代史·高丽传》)
到了欧阳修主持编撰的《新五代史》,创造出了高氏高丽灭国复国,王氏高丽代高氏高丽说:“高丽,本扶余人之别种也。其国地、君世见于唐,比他夷狄有姓氏,而其官号略可晓其义。当唐之末,其王姓高氏。同光元年,遣使广评侍郎韩申一、副使春部少卿朴岩来,而其国王姓名,史失不纪。至长兴三年,权知国事王建遣使者来,明宗乃拜建玄菟州都督,充大义军使,封高丽国王。建,高丽大族也。”(《新五代史·高丽传》)
其后的《宋史》、《元史》都秉承了《新五代史》的这一错误论调,将王氏高丽视为高氏高丽,也就是高句丽的直接继承者。
《明史》在《新五代史》的论调基础上更进一步,发明了高句丽被唐唐攻灭后,东迁朝鲜半岛得以存续,直到后唐时期王建取代前王族高氏,随后兼并新罗、百济的错误史论:“朝鲜,箕子所封国也。汉以前曰朝鲜。始为燕人卫满所据,汉武帝平之,置真番、临屯、乐浪、玄菟四郡。汉末,有扶余人高氏据其地,改国号曰高丽,又曰高句丽,居平壤,即乐浪也。已,为唐所破,东徙。后唐时,王建代高氏,兼并新罗、百济地,徙居松岳,曰东京,而以平壤为西京。”(《明史·朝鲜传》)
![]()
与此同时,王氏高丽也在不遗余力地强化自己的是高氏高丽继承者的说法。半岛地区现存最早的史籍,成书于高丽仁宗时期的《三国史记》,将族属不同、又长期独立发展的高句丽、百济、新罗三国都视为本国的源起之一。后世据此称这一时期为前三国,称新罗末期的大分裂时期为后三国。大约成书于13世纪末14世纪初的《三国遗事》,在《三国史记》的基础上又创造了檀君朝鲜。发展到现在除了跟我们抢高句丽外,还觊觎扶余、渤海等国的历史,为此不惜通过影视造谣污蔑唐太宗等。
阿越说
所谓三人成虎,谎话说了千百遍,也很可能会被认定为真相。正是因为自五代以来,历朝历代都偏听偏信貌似恭顺的半岛政权一面之辞,导致了我国对高句丽这个东北地区地方政权沿革的错误认知。这种错误观点一致延续到了近现代,比如著名史学家谭其骧编纂的《中国历史地图集》中,就对高句丽作了和稀泥式的处理。秉承“高句丽国都在丸都(今吉林集安县)时,为中国边疆政权,当5世纪后迁都平壤后,为领国政权”的观点,将5世纪以后的高句丽政权,当做不属于中国的邻国政权处理。
可以说,中国史学界在这千余年间,对高句丽与高丽王朝的认定问题上,是负有原罪的。正是因为他们的怠政,偏信道听途说,而不作实事求是的考证,让隋唐两朝四代雄主前赴后继的统一战争,居然变成侵略外国的“非正义战争”,这还是何等的荒谬。
好在上世纪70年代之起,对此问题开始了修正。90年代后,认定高句丽政权为中国古代的边疆少数民族地方政权,已成为社会公认的观点。2002年2月,国家启动“东北边疆历史与现状系列研究工程”,在这方面取得了重大成绩。工程通过考古、史料等多方面实证证明:高句丽属于中国古代地方民族政权,与高丽政权之间没有必然的关系;更与当前朝鲜政权之间、当前韩国政权之间没有必然的关系。
当下,由于中朝韩三国外交关系的不断变化,区分高句丽与高丽王朝,不仅是一种历史观问题,更成为了一个牵扯到地缘政治的问题。因此区分高句丽这个“高丽”与高丽王朝,在90年代成为了一项政治任务,为此国内对高句丽政权,不管高句丽时期,还是高丽时期,一律以“高句丽”相称。但这也导致了很多人不知道“高丽”之名最早指代“高句丽”,以至于很多人看到“隋炀帝三征高丽”、“唐太宗亲征高丽”这类话题时,会一头雾水。
实际上,按照中国对历史朝代的称呼规则,“高丽”才是对“高句丽”政权的正确称呼,甚至因为“高氏高丽”在前,完全不需要添加什么辅助词,直接称呼“高丽”就行。至于高丽王朝,既然要傍大款,为视区别,自然要如同北魏这个“后魏”政权一样,添加个“后”字,称“后高丽”,或者“王氏高丽”。
现如今,我们在文化上更加自信,已经开始采用“高丽”一词称呼“高句丽”了。人教版的新版高中历史教材中就明确写道:“隋炀帝自恃强盛,大兴土木,穷奢极欲,又3次大举征伐高丽”。并且对“高丽”一词进行了批注:“高丽,是当时中国东北边疆的民族政权。本称高句丽,高丽一名始见于南北朝。”
官方教材能够正本清源,着实令人欣慰。#高句丽##高丽#
