在碳达峰、碳中和目标指引下,新能源汽车已经成为我国汽车产业转型升级的主要方向。
2020年10月,国务院办公厅印发《新能源汽车产业发展规划(2021-2035年)》,《规划》提出“到2025年,新能源汽车新车销售量达到汽车新车销售总量20%左右”的产业发展目标,为新能源汽车产业发展进一步指明了方向。
根据《节能与新能源汽车技术路线2.0》中针对新能源汽车未来发展规划预测,至2025年我国新能源汽车销量占汽车总销量的15-25%,其中纯电动汽车销量将占90%以上。
根据今年以来以及最新出炉的新能源汽车产销数据,中国新能源汽车7-8月份渗透率相比1-6月再次出现翻倍增长。按照目前的发展趋势,乐观预测中国新能源汽车销售规划将在2022年提前完成2025年销售规模与渗透率目标,保守估计在2023年完成2025年销售规模与渗透率。
01
前8月整体市场状况
数据显示,今年前7月,我国新能源汽车销量就已经超过了2020年全年水平;今年8月,我国新能源汽车再创纪录,单月产销首次突破30万辆。市场渗透率从2020年的5%左右,迅速攀升至2021年1-8月的11%水平。
根据中汽协发布的最新汽车产销数据,今年前8月,新能源汽车产销分别达到181.3万辆和179.9万辆,同比增长均为1.9倍,其中,8月新能源汽车渗透率已提升至17.8%,新能源乘用车渗透率更是接近20%。
另据乘联会发布的数据显示,8月我国新能源乘用车零售销量为24.9万辆,同比增长167.5%,环比增长12.0%。1~8月我国新能源车累计零售147.9万辆,同比增长202.1%。
面对快速发展的新能源车市,乘联会再次调高对2021年国内新能源乘用车批发销量预期至275万辆。
这一串串数据充分表明,新能源汽车正以迅雷不及掩耳之势,快速地融入普通百姓的生活,并在一步步地蚕食着传统燃油车的市场空间。
02
头部企业现状
8月,以理想、小鹏、蔚来为首的造车新势力销量同比和环比总体表现优秀。其中,理想汽车的单月销量达9433辆,距离“过万”只有一步之遥。

根据乘联会公布的8月新能源汽车销量排行榜数据,8月新能源汽车销量前15名中,有三分之一的车型来自比亚迪。
根据比亚迪在港交所发布最新销量数据显示,比亚迪8月新车销量为68,531辆,同比增长86.32%。其中,比亚迪8月PHEV车型销量占比进一步提升至43.96%,较其今年1月PHEV销量占比12.75%提升了31.21个百分点。
8月份比亚迪DM混动车型销量30126辆,同比暴涨555.6%。EV纯电车型销量30382 辆,同比增长222.7%。
理想
理想汽车,8月份再次夺得新势力销量排名第一。根据理想汽车官方9月1日发布的信息,其8月份销量达到9433辆,全部来自理想ONE,同比增长248%,环比2021年7月增长9.8%,突破了单月销量纪录。2021年1-8月,理想汽车累计销量48176辆,成立以来累计交付量已达81773辆。
9月20日,理想汽车发布公告称,由于马来西亚COVID-19大流行的影响,公司毫米波雷达供应商专用芯片的生产受到严重阻碍,芯片供应的恢复速度将低于预期,公司预计2021年第三季度的汽车交付量约为24500辆(此前预测的汽车交付量在25000至26000辆之间)。理想汽车表示,公司将继续监控市场状况,尽量减少芯片短缺对生产的影响。
小鹏
小鹏汽车8月交付量为7214辆,环比下降10.3%,站稳新势力亚军的位置。其今年前8个月累计交付量为45992 辆。
小鹏汽车主力车型P7在8月份交付量达到6165辆,连续四个月创新高;而G3新车交付量为1049辆,比上个月少了937辆。
为满足需求的持续增长,小鹏肇庆工厂二期扩建项目已经启动,明年上半年,其设计产能将每年超过20万辆。同时,其广州工厂将于明年三季度正式量产,产能持续提升。
蔚来
9月1日,蔚来汽车表示,8月交付5880辆汽车1 8月份汽车销量,同比增48.3%,环比下降25.9%。由于供应链的限制,蔚来汽车谨慎地将第三季度的交付前景调整至2.25万至2.35万辆。
8月30日,蔚来打通全国首条青藏充电路线。东起西宁,西至拉萨,15座充换电站覆盖超2400公里,平均每170公里一个补能点。
哪吒汽车
哪吒汽车8月的交付量为6613辆,同比增长超过4倍,在新势力8月销量排行榜上位列第三的位置。今年1-8月累计交付量为33728辆,同比增长367%。哪吒V是哪吒汽车绝对的主力,交付量为4610辆,在总交付量中占比超过2/3,达到69%。目前,其累计销量已经突破3万辆。哪吒U 8月交付量超过2000辆。
9月10日,哪吒汽车发布了哪吒V右舵版车型,定位于海外市场,综合续航里程404KM。
03
资本市场正回归理性
今年以来股价一路狂奔的新能源汽车产业链个股,正在回归理性。以宁德时代为首的多个动力电池产业链个股8月股价出现下跌,市值最多蒸发上千亿元。国轩高科、亿纬锂能等动力电池个股也未能逃脱下滑命运。而处于“卖方市场”的隔膜、磷酸铁锂正极材料等相关个股股价仍呈继续走高态势,磷酸铁锂正极材料龙头的德方纳米的股价涨幅已逼近60%。
值得关注的是,今年上半年,受新能源车市场需求拉动,宁德时代动力电池系统销售收入为304.5亿元,同比增长125.94%,占宁德时代总营收的七成。

工信部部长肖亚庆近日曾表示:“现在新能源汽车企业数量太多,处于小而散的状况。要充分发挥市场作用,鼓励企业兼并重组做大做强,进一步提高产业集中度。” 整个新能源汽车行业即将开启新一轮兼并重组。但是今年以来,仍不乏“新玩家”不断闯入新能源赛道。比如,2021年1月宣布入局造车的百度,2021年3月底官宣造车的小米。
市场数据增长的背后,新能源汽车的技术研发也不甘落后。我国新能源汽车技术和产业链不断迭代优化,动力电池单体能量密度已接近270瓦时/公斤、售价0.7元/瓦时以下,分别较2012年提高2倍以上、下降80%以上。
增强创新能力,增加创新成果,将成为推动新能源汽车产业进一步向前发展的一大突破口。科技企业加入的同时,也为汽车行业带来了新技术、新想法,必将推进其进一步的发展。令人鼓舞的是,今年以来,创新成果集中出炉:在满足一定条件的前提下,快充技术已能实现充电5分钟续航增加200公里;钠离子电池能量密度超过160瓦时/公斤(目前全球最高水平);多家企业推出不会热扩散的电池包……
04
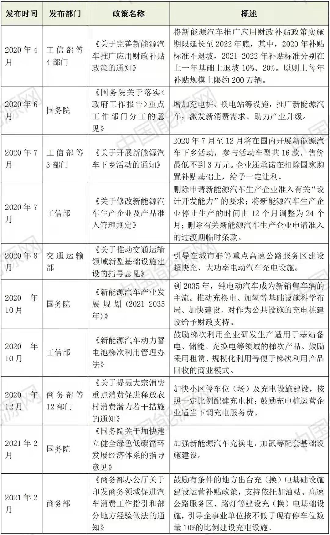
2020年以来新能源汽车政策汇总


制表:中国能源网
05
结 语
我国新能源汽车已连续六年产销量全球第一,截至8月底,累计推广已超700万辆。
今年6月份,国内外多家机构已将我国今年新能源汽车销量预期上调至超250万辆。如今,这一数据被再次上调至超300万辆。随着“金九银十”的开启,全年新能源汽车高增速已成定局,新能源汽车渗透率亦将继续提速,新能源汽车销量不断超预期,也就不足为奇了。
在碳达峰、碳中和目标指引下,新能源汽车已经成为我国汽车产业转型升级的主要方向。
2020年10月,国务院办公厅印发《新能源汽车产业发展规划(2021-2035年)》,《规划》提出“到2025年,新能源汽车新车销售量达到汽车新车销售总量20%左右”的产业发展目标,为新能源汽车产业发展进一步指明了方向。
根据《节能与新能源汽车技术路线2.0》中针对新能源汽车未来发展规划预测,至2025年我国新能源汽车销量占汽车总销量的15-25%,其中纯电动汽车销量将占90%以上。
根据今年以来以及最新出炉的新能源汽车产销数据1 8月份汽车销量,中国新能源汽车7-8月份渗透率相比1-6月再次出现翻倍增长。按照目前的发展趋势,乐观预测中国新能源汽车销售规划将在2022年提前完成2025年销售规模与渗透率目标,保守估计在2023年完成2025年销售规模与渗透率。
01
前8月整体市场状况
数据显示,今年前7月,我国新能源汽车销量就已经超过了2020年全年水平;今年8月,我国新能源汽车再创纪录,单月产销首次突破30万辆。市场渗透率从2020年的5%左右,迅速攀升至2021年1-8月的11%水平。
根据中汽协发布的最新汽车产销数据,今年前8月,新能源汽车产销分别达到181.3万辆和179.9万辆,同比增长均为1.9倍,其中,8月新能源汽车渗透率已提升至17.8%,新能源乘用车渗透率更是接近20%。
另据乘联会发布的数据显示,8月我国新能源乘用车零售销量为24.9万辆,同比增长167.5%,环比增长12.0%。1~8月我国新能源车累计零售147.9万辆,同比增长202.1%。
面对快速发展的新能源车市,乘联会再次调高对2021年国内新能源乘用车批发销量预期至275万辆。
这一串串数据充分表明,新能源汽车正以迅雷不及掩耳之势,快速地融入普通百姓的生活,并在一步步地蚕食着传统燃油车的市场空间。
02
头部企业现状
8月,以理想、小鹏、蔚来为首的造车新势力销量同比和环比总体表现优秀。其中,理想汽车的单月销量达9433辆,距离“过万”只有一步之遥。

比亚迪
根据乘联会公布的8月新能源汽车销量排行榜数据,8月新能源汽车销量前15名中,有三分之一的车型来自比亚迪。
根据比亚迪在港交所发布最新销量数据显示,比亚迪8月新车销量为68,531辆,同比增长86.32%。其中,比亚迪8月PHEV车型销量占比进一步提升至43.96%,较其今年1月PHEV销量占比12.75%提升了31.21个百分点。
8月份比亚迪DM混动车型销量30126辆,同比暴涨555.6%。EV纯电车型销量30382 辆,同比增长222.7%。
理想
理想汽车,8月份再次夺得新势力销量排名第一。根据理想汽车官方9月1日发布的信息,其8月份销量达到9433辆,全部来自,同比增长248%,环比2021年7月增长9.8%,突破了单月销量纪录。2021年1-8月,理想汽车累计销量48176辆,成立以来累计交付量已达81773辆。
9月20日,理想汽车发布公告称,由于马来西亚COVID-19大流行的影响,公司毫米波雷达供应商专用芯片的生产受到严重阻碍,芯片供应的恢复速度将低于预期,公司预计2021年第三季度的汽车交付量约为24500辆(此前预测的汽车交付量在25000至26000辆之间)。理想汽车表示,公司将继续监控市场状况,尽量减少芯片短缺对生产的影响。
小鹏
小鹏汽车8月交付量为7214辆,环比下降10.3%,站稳新势力亚军的位置。其今年前8个月累计交付量为45992 辆。
小鹏汽车主力车型在8月份交付量达到6165辆,连续四个月创新高;而G3新车交付量为1049辆,比上个月少了937辆。
为满足需求的持续增长,小鹏肇庆工厂二期扩建项目已经启动,明年上半年,其设计产能将每年超过20万辆。同时,其广州工厂将于明年三季度正式量产,产能持续提升。
蔚来
9月1日,蔚来汽车表示,8月交付5880辆汽车,同比增48.3%,环比下降25.9%。由于供应链的限制,蔚来汽车谨慎地将第三季度的交付前景调整至2.25万至2.35万辆。
8月30日,蔚来打通全国首条青藏充电路线。东起西宁,西至拉萨,15座充换电站覆盖超2400公里,平均每170公里一个补能点。
哪吒汽车
哪吒汽车8月的交付量为6613辆,同比增长超过4倍,在新势力8月销量排行榜上位列第三的位置。今年1-8月累计交付量为33728辆,同比增长367%。是哪吒汽车绝对的主力,交付量为4610辆,在总交付量中占比超过2/3,达到69%。目前,其累计销量已经突破3万辆。哪吒U 8月交付量超过2000辆。
9月10日,哪吒汽车发布了哪吒V右舵版车型,定位于海外市场,综合续航里程404KM。
03
资本市场正回归理性
今年以来股价一路狂奔的新能源汽车产业链个股,正在回归理性。以宁德时代为首的多个动力电池产业链个股8月股价出现下跌,市值最多蒸发上千亿元。国轩高科、亿纬锂能等动力电池个股也未能逃脱下滑命运。而处于“卖方市场”的隔膜、磷酸铁锂正极材料等相关个股股价仍呈继续走高态势,磷酸铁锂正极材料龙头的德方纳米的股价涨幅已逼近60%。
值得关注的是,今年上半年,受新能源车市场需求拉动,宁德时代动力电池系统销售收入为304.5亿元,同比增长125.94%,占宁德时代总营收的七成。

工信部部长肖亚庆近日曾表示:“现在新能源汽车企业数量太多,处于小而散的状况。要充分发挥市场作用,鼓励企业兼并重组做大做强,进一步提高产业集中度。” 整个新能源汽车行业即将开启新一轮兼并重组。但是今年以来,仍不乏“新玩家”不断闯入新能源赛道。比如,2021年1月宣布入局造车的百度,2021年3月底官宣造车的小米。
市场数据增长的背后,新能源汽车的技术研发也不甘落后。我国新能源汽车技术和产业链不断迭代优化,动力电池单体能量密度已接近270瓦时/公斤、售价0.7元/瓦时以下,分别较2012年提高2倍以上、下降80%以上。
增强创新能力,增加创新成果,将成为推动新能源汽车产业进一步向前发展的一大突破口。科技企业加入的同时,也为汽车行业带来了新技术、新想法,必将推进其进一步的发展。令人鼓舞的是,今年以来,创新成果集中出炉:在满足一定条件的前提下,快充技术已能实现充电5分钟续航增加200公里;钠离子电池能量密度超过160瓦时/公斤(目前全球最高水平);多家企业推出不会热扩散的电池包……
04
2020年以来新能源汽车政策汇总


制表:中国能源网
05
结 语
我国新能源汽车已连续六年产销量全球第一,截至8月底,累计推广已超700万辆。
今年6月份,国内外多家机构已将我国今年新能源汽车销量预期上调至超250万辆。如今,这一数据被再次上调至超300万辆。随着“金九银十”的开启,全年新能源汽车高增速已成定局,新能源汽车渗透率亦将继续提速,新能源汽车销量不断超预期,也就不足为奇了。
