回望过去两年国内紧凑型SUV市场的发展路径,大家可能也发现了一个新的变化,那就是随着中国品牌紧凑型SUV在产品品质方面不断提升,部分车型的价格也水涨船高了,部分头部中国品牌紧凑型SUV的竞争对手也已经从其他国产同级车型,变成了合资品牌紧凑型SUV车型,其中日系品牌紧凑型SUV便是其重要且强有力的竞争对手之一。
毫无疑问车评,第二代CS75PLUS作为长安汽车2022年开年最重要的产品之一,很有可能也是2022年中国品牌紧凑型SUV最具有竞争力的产品之一。但是这款全新车型在紧凑型SUV领域能有多大的竞争优势,长安汽车自己说了不算,还需要竞争对手来帮忙“验验货”。
于是我们选取了2021年整体产品热度比较高的两款日系紧凑型SUV丰田RAV4荣放(以下简称荣放)和日产全新奇骏(以下简称奇骏),进行了产品的全面对比,向大家直观地展示第二代CS75PLUS的产品“成色”。为了尽可能照顾两款日系SUV的“颜面”,我们选择价格在20万左右的车型、车款进行对比,它们分别是:
2022款 第二代 2.0T 自动旗舰型,售价:15.49万元
RAV4荣放2021款 2.0L CVT四驱风尚版,售价20.48万元
奇骏2021款 VC-Turbo 300 CVT 2WD豪华版,售价19.99万元。
外观:各有所长,全看眼缘
外观对比对于我们而言,是比较难的,因为人们对于产品外观总有着自己的喜好和审美偏好,但这并不妨碍对我们对三款车型的外观有自己的评判标准。
第二代CS75PLUS的外观相比于另外两款车型,整体的设计更加时尚,尤其是V字形进气格栅、造型夸张的进气口造型以及双边四出的排气尾喉,无不彰显出充满运动和力量的视觉感。
荣放的整体外观造型符合丰田相对保守的设计思路,前脸造型充满层次感,双倒梯形的前脸设计、略带俯冲感的侧面造型和粗黑的轮眉设计,以及下方整体很宽的黑色包围,让这款车的外观有一种很健硕的视觉感。
奇骏的外观设计相比于上一代车型,无疑是成功的,倒梯形的进气格栅,分层式的前灯组设计,以及悬浮式车顶的设计,都让这款车看起来大气磅礴。
内饰:豪华、科技与传统的PK
第二代CS75PLUS的内饰设计展现了更强烈的科技属性和高级感,大尺寸双联屏、平底双色方向盘、游艇式电子挡把、双拼色皮质座椅、大量软性材料等配置和材料的运用,让这款车内饰的第一眼观感就有一种档次感和亲和力。
奇骏的内饰介于传统与未来之间,我们看到奇骏引入了全液晶仪表盘、电子挡把、悬浮式中控屏等配置,同时也保留了相对单一的内饰配色。作为一辆家用SUV而言,这款车的内饰的确也没有明显的短板,也能给人一种温馨的视觉观感。
荣放的内饰设计相对来说更加传统,内饰配色主要以黑色为主,引入边框很大的直立悬浮式中控屏,相比于第二代CS75PLUS的高级感和奇骏的温馨感车评,荣放大量的硬质材料强化了这款车内饰的塑料感,当然这不是荣放一款车的问题,很多丰田车型都有相似的表现。
动力:奇骏好可怜
第二代CS75PLUS顶配车型搭载蓝鲸2.0T发动机,搭载爱信8AT变速箱,最大马力为233Ps,峰值扭矩为390牛·米。全系搭载爱信8AT变速箱和怠速技术,让这套动力组合相比于同等排量的竞争对手,拥有更强的动力数据和更低的油耗。
参与对比的荣放搭载了一台2.0L自然吸气发动机,最大马力171Ps,峰值扭矩209牛·米,搭载了模拟10挡的CVT变速箱,丰田这套动力组合并不追求多么强势的动力表现,而是追求在动力够用的情况下,尽可能降低油耗,所以这套动力的油耗可以压得比较低,但是强劲的动力就不要想了。
奇骏全系搭载一台1.5T可变压缩比发动机,与之匹配的是CVT变速箱,最大马力204Ps,峰值扭矩300牛·米。如果单从数据层面来看,这套动力的表现相当强势,但很可惜这是一台三缸发动机,由于这样的结构,奇骏被很多消费者“抛弃”,三车对比中,只能不幸直接出局。
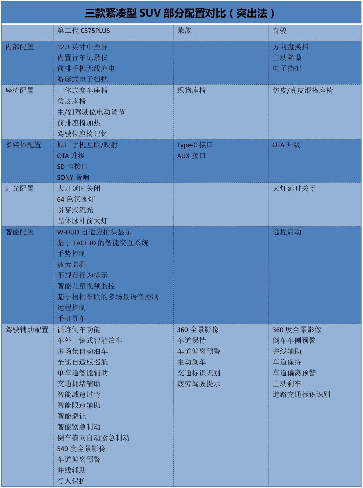
配置:拼配置,国产车就没输过
关于三车的配置对比,我们将通过表格的形式呈现出来,看起来更加直观。
通过配置对比可以看到,第二代CS75PLUS顶配车型在价格相比于另外两款车型低5万左右的情况下,整体的配置水平反而更高,尤其是智能化配置层面,第二代CS75PLUS对其他两款车型呈现出压倒性的优势。第二代CS75PLUS的拥有自适应W-HUD抬头显示,可以根据驾驶者眼睛高度调整抬头显示高度;车内驾驶员通过Face ID人脸识别后,轻踩刹车即可启动汽车,空调、多媒体自动调节到驾驶人常用状态;更可实现智能手势控制、疲劳监测预警、智能儿童呵护系统、不规范行为提示等功能。
除此之外,基于梧桐车联,第二代CS75PLUS的智慧云控助理也是“功夫了得”。通过手机APP,可以实现远程车窗控制,手机寻车,车辆健康检测等功能。而且通过手机智慧云控 APP还可以实现车辆的解闭锁、升降窗、开后备箱、遥控泊车,并且搭载了长安首创的摇一摇闭锁功能,基本上拥有一台智能手机,平常出门就不需要带车钥匙了,该有的功能全部都能实现。
安全性:两车“全优”,一车“留白”
长安CS75PLUS相继获得了C-NCAP五星安全评级、中保研碰撞测试6项全优以及双美标碰撞测试全优,整体表现很优秀,在安全方面值得信赖。而且通过上面的配置表,大家也能看到,主动安全配置和驾驶辅助配置也能在很大程度上强化车辆“不会撞”的自我保护能力。
荣放的安全性表现同样优秀,在中保研的碰撞测试中,在车内乘员安全指数、车外行人安全指数和车辆辅助安全指数三大项中,均得到了“G”(优秀 )评价,整体表现令人满意。
全新日产奇骏在国内尚未进行第三方碰撞测试,所以关于安全性表现,我们尚且无法做出量化评价,可能需要等待一段时间,看看中保研或者C-NCAP会不会对该车进行碰撞测试。
再说两句
我们常常说,决定一只木桶容量的,不是长板有多长,而是有没有短板,第二代CS75PLUS相比其他两款车型,就几乎没有短板,而且在智能化配置、内饰豪华感/科技感、性价比等层面“长板”表现更突出,这可能也是CS75PLUS能够在绝大多数时候把上述两款日系SUV的销量甩在身后的原因所在。对于消费者来说,当然可以选择三款车中的任何一款,因为很多时候,最终选择一款车,并非是全面对比的结果,而是只需要一个理由,但是如果从整体性价比的层面来考虑,第二代CS75 PLUS无疑是更理智、更全面的选择。
