车牌难求是现如今北京市民的最大烦恼。“我是北京本地居民,从摇号到现在已经有9年了,这么多年过去了,我还是没能摇到号!。每天我只能选择坐公交车上班,上下班在路上浪费了好几个小时。”一位参与北京小客车摇号多年的市民无奈地抱怨道 。
只要是说起摇号,似乎都能准确无误地戳中北京摇号人的痛苦,一块儿北京牌照,几乎是一家人的梦想,“活到老摇到老”也成了北京市民调侃的口号。
作为北京原住民的老王今年七十多岁了,他这个年纪显然已经退休了,车早就已经不是老王的必需品了。几年前,北京公交对老年人免费以后老王把自己的车也给卖了,即使有时候着急用车也可以先用其他亲戚的车。因此他以前对摇号并不热衷。
不过最近他开始重新开始摇号了,老王说。我家里人多,所以考的驾照也多,如果我摇上号了家里人就能用我的车牌了,“就相当于终身免费给家里提供了一个北京车牌”。因为摇号难,所以北京兴起了租车牌的行业,其中的利益还不小。
如今老王全家出动一起摇号。“我、我妻子、女儿加上我的两个儿子,都参加摇号,一大家子一起摇。
还有一个为了摇车牌更是煞费苦心,就是通过假结婚来达到过户的目的。比如一名男子手中有一个车牌,那么他可以通过假结婚的方式把车牌转移到和他结婚的女方名下,之后二人再离婚,这事儿在北京已经形成了一条灰色产业链。有工作人员专门提供中介服务,为“买卖”双方提供相关服务。
而且收费也是不同的。如果女性购买,就需要一个男标,价格也优惠很多。如果是男性买女标,价格就会贵很多。除此之外,收费还与户口所在地有关,在北京的城区收费会比较贵小汽车摇号,因为在北京本地的办理手续时间短,外地的话需要到本地办理,需要好几个月的时间,自然就便宜一点。
居然还有人为了买北京车牌,通过购买公司来获得公司名下的北京车牌指标,据相关新闻报道,只要花上十几万买下北京一家公司的股权,变成公司的法人,就可以拥有这家公司名下购车指标。其实,这种公司几乎都是因为经营不善不得不转让出去,又正好因市民摇号难所以空壳公司就“应运而生”了。
小编调查发现,像这位居民一样,不少北京购车族眼下都面临这个问题。
4月21日,相关部门就群众关心的这一问题进行了答复:北京市小客车数量调控政策实施以来,小客车调控部门积极听取各方意见和建议,不断完善政策,解决久摇不中的问题。
1、将过期未用个人小客车配置指标返回摇号池小汽车摇号,提高中签率。
2、增设个人申请有效期,及时剔除不再符合摇号条件的申请人,提高中签率。
3、设置阶梯中签率,给予久摇不中申请人(含持C5驾驶证的残疾人)高阶梯中签率。
4、设置示范应用新能源,给久摇不中急需用车申请人提供新的选择。
5、允许符合摇号条件的个人参加市高院组织的司法拍卖。
另据小编了解,针对群众呼声较高的“以家庭为单位”摇号方案,北京小客车调控部门自2012年起就开展了一系列专题研究,但因为一些问题界定暂不具备实施条件:
1、家庭的定义难以界定,户籍信息难以作为界定家庭的有效依据。
2、婚姻登记情况复杂、历史数据不全,审核条件尚不完备。
3、针对外埠、港澳台、涉外登记结婚的情况,信息备案或公证的法律依据和法律效力有待进一步论证。
4、开展“以家庭为单位摇号”工作,可能引发虚假婚姻登记等现象。
北京新能源指标申请总数首次负增长,新申请者或将轮候9年
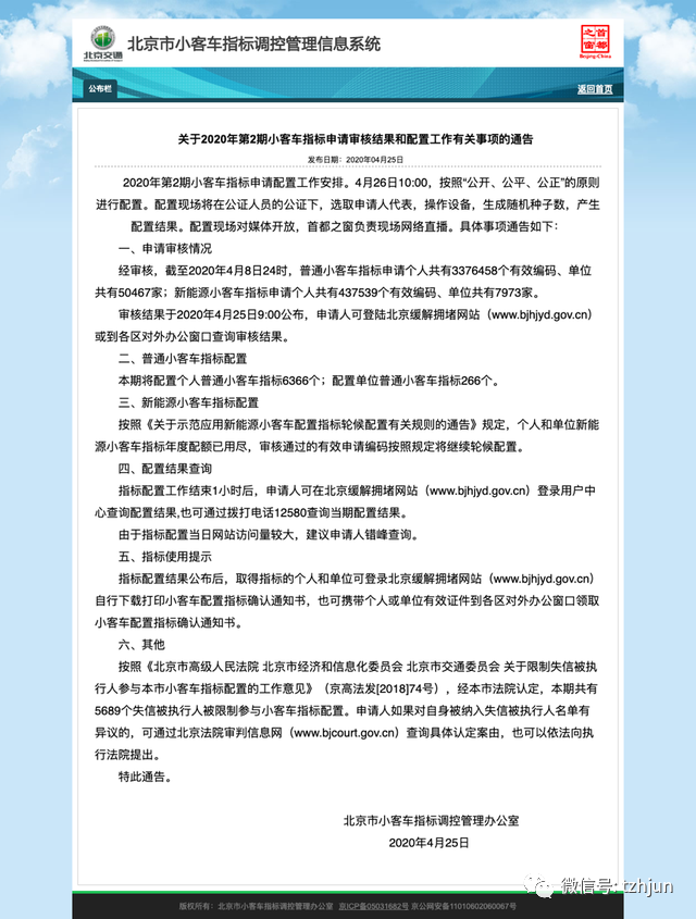
4月25日,北京市小客车指标调控管理办公室发布2020年第2期小客车指标申请审核结果。截至本期,新能源指标总申请人数约43.8万,按照现行规则测算,今年个人新能源指标54200个已在首期用尽,新申请者或将继续轮候9年。

